큐란?
원소가 넣은 순서대로 나오는 자료구조(First in First out-FIFO)

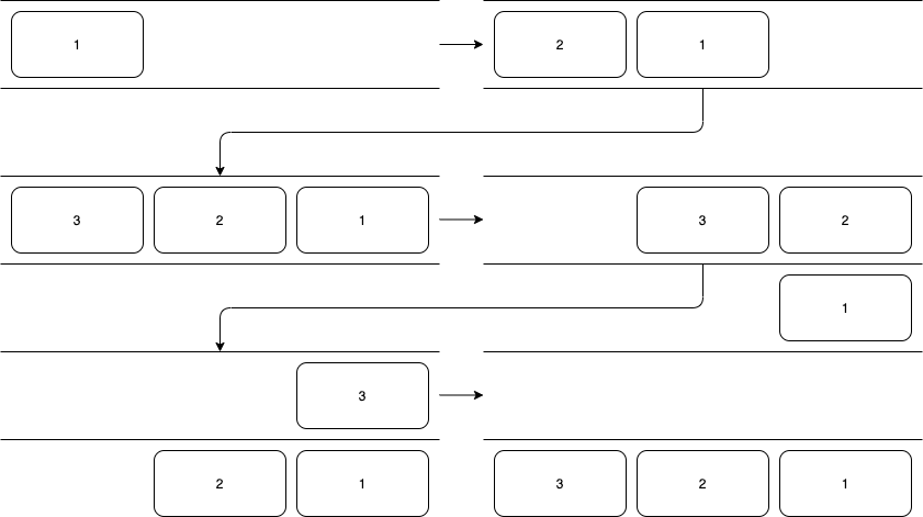
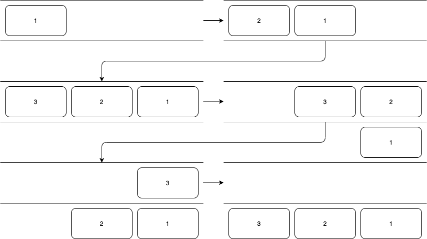
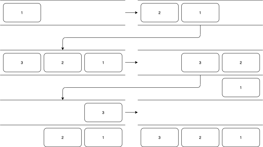
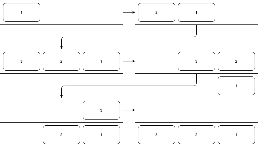
위 그림처럼 1->2->3의 순서로 들어가면 1->2->3의 순서로 나온다.
큐는 대기줄을 생각하면 되는데 예를 들어 게임 접속 대기열을 큐라고 하는 것을 떠올리면 된다.
*큐는 맨 앞과 맨 뒤의 원소들만 고려하기 때문에 나머지 원소들에 대해서는 알 수 없다.
큐 메소드
큐의 메소드로 다음과 같은 것들이 있다:
- front - 맨 앞의 원소 반환
- back - 맨 뒤의 원소 반환
- empty - 큐가 비어있는지 확인: 비어있으면 0 아니면 1
- pop - 맨 앞의 원소 삭제
- push - 맨 뒤에 원소 삽입
- size - 큐의 길이 반환
언어마다 차이가 있을 수 있으나 위 메소드들은 거의 필수적으로 있다고 봐도 무방하다.
스택의 언어별 사용 - C++/파이썬
C++
큐 헤더를 통해 사용 - #include <queue>
#include <queue>
int main() {
std::queue<int> q;
q.push(1); // q: 1
q.push(2); // q: 2 1
q.pop(); // q: 2
q.push(2);
cout << q.front() << endl; // 1 출력
cout << q.back() << endl; // 2 출력
cout << q.size() << endl; // 2 출력
cout << q.empty() << endl; // 0 출력
}
파이썬
collections 라이브러리의 deque 클래스 사용
*deque는 정확히는 양쪽에서 원소를 삽입하고 삭제할 수 있는 double-ended queue지만 편의를 위해 보통 이 클래스를 사용한다. (리스트를 사용할 수도 있지만 속도면에서 deque가 더 빠르다||queue 라이브러리도 있긴 하다.)
from collections import deque
q = deque()
q.appendleft(1) # [1]
q.appendleft(2) # [2, 1]
q.pop() # [2]
q.appendleft(3) # [3, 2]
print(len(q)) # 2
print(q[0]) # 3
print(q[-1]) # 2
# empty의 대체방법 #
# 추천
if q: # q = [1] 일때
print('Not Empty')
if not q: # st = [] 일때
print('Empty')
# 비추천
if len(q) == 0:
print('Empty')
if len(q) > 0:
print('Not Empty')
두 언어의 메소드 차이
*파이썬의 경우 front는 0, back은 -1 인덱스를 통해, size는 len 함수를 통해 같은 효과를 얻을 수 있다. deque은 양쪽에서 데이터를 관리할 수 있어서 appendleft가 push와 같은 역할을 한다.
**파이썬은 기본적으로 조건문에 바로 넣어 bool을 판별할 수 있어 empty가 존재하지 않는다. 추천 방법이 파이썬과 더 맞는 방법이기에 이를 사용하기를 권장한다.
***C++의 pop은 아무것도 반환하지 않지만 파이썬의 pop은 맨 앞의 원소(삭제할 원소)의 값을 반환한다.(top+pop으로 이해)
****deque 클래스는 위의 클래스 말고도 더 많은 클래스가 존재하니 필요에 따라 따로 찾아보길 권장한다.
메소드별 유의 사항
pop, front, back등의 메소드들은 스택에 원소가 없을 경우 에러가 나기 때문에 empty를 통해 먼저 확인하는 작업이 필요할 수 있다.
*파이썬의 q[-1]와 q[0]도 스택에 원소가 없으면 에러가 난다.
큐 문제 - 백준
큐 - www.acmicpc.net/problem/10845 풀이 - coder38611.tistory.com/131
요세푸스 문제 - www.acmicpc.net/problem/1158 풀이 - coder38611.tistory.com/130
'알고리즘 공부 > 알고리즘과 자료구조' 카테고리의 다른 글
| [팁|TIP] 맥OS에서 bits/stdc++.h 사용하기 (0) | 2021.07.08 |
|---|---|
| [알고리즘&자료구조] 스택 - C++/파이썬 (0) | 2021.05.07 |